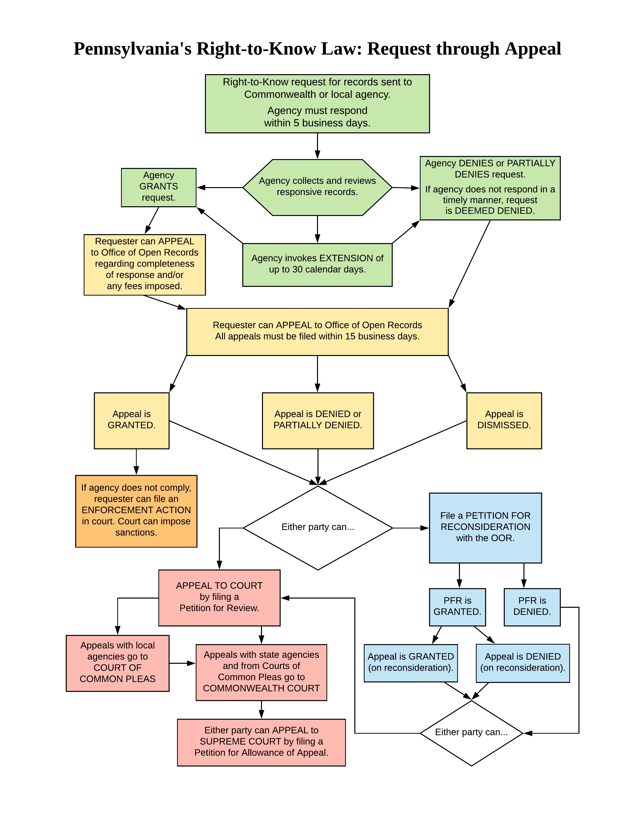
New RTKL Flowchart

RTKL Flowchart (2018 Final Updated Version)A new version of a flowchart designed by the Office of Open Records to help explain Pennsylvania’s Right-to-Know Law process is now available.

In October, we posted a draft update and asked for suggestions on how to improve it. We appreciate everyone who shared their ideas.

The new flowchart is available here:

Leave a comment

This site uses Akismet to reduce spam. Learn how your comment data is processed.